Network Basic Notes
Internet
Consist
Internet Service Provider -> Packet Switch/Communication Link -> Host/End System.
Delay
nodal = proc + queue + trans + prop: 总时延 = 产生/到达时延 + 排队时延 + 传输时延 + 传播时延.
Layer
End-to-end principle: implement features in the end-system/hosts where possible.
Congestion implemented on transport layer.
Internet Layer
- Application layer protocol: HTTP SMTP (message, stream of data).
- Transport layer protocol: TCP UDP (segment, segment of data).
- Network layer protocol: IP (因特网的粘合剂) (unreliable datagram, packet of data).
- Data link layer protocol: WiFi PPP(点对点) 以太网 (frame).
- Physical layer protocol.
Layering Principle
- Modularity.
- Well defined service: simple service model provided by lower level, providing for higher level.
- Reuse.
- Separation of concerns.
- Continuous improvement: change inner structure of layer independently.
HTTP 1
Application layer protocol defines:
- Types of messages exchanged.
- Syntax of various message types(fields definition).
- Semantics of fields.
- Rules for when/how to send/respond to messages.
Hypertext Transfer Protocol
Hypertext Transfer Protocol (RFC 2068):
- HTTP -> Socket Interface -> TCP.
- Stateless protocol.
- HTTP/1.0 默认不开启长连接: 客户端与服务端必须同时发送
Connection: Keep-Alive. - HTTP/1.1 默认开启长连接:
Keep-Alive: timeout=5, max=100: 表示 TCP 通道保持 5 秒, 最多接收 100 次请求.Keep-Alive无法保证客户端和服务器之间的连接一定活跃.
- HTTP 为无状态协议: 每个请求相互独立.
HTTP Connections
- Non-persistent connections: 1 http request with 1 tcp connection.
- Persistent connections: multiple http request with 1 tcp connection.
HTTP Message Format
HTTP request format:
request line -> (method field, object url field, protocol version)
header lines -> Host/Connections(close -> non-persistent connection)/User-agent/Accept-language
\r\n
entity body
HTTP response format:
status line -> (protocol version, status code, corresponding status message)
header lines -> Connections/Date/Server/Last-Modified/Content-Length(bytes)/Content-Type
\r\n
entity body
HTTP Process
Port to Transport Layer
- Bandwidth-sensitive application: UDP.
- Reliable-sensitive application: TCP.
| Application | Application Layer | Transport Layer |
|---|---|---|
| SMTP | TCP | |
| Remote terminal access | Telnet | TCP |
| Web | HTTP/HTTPS | TCP |
| File transfer | FTP | TCP |
| Streaming multimedia | HTTP/HTTPS/RTP | TCP/UDP |
| Internet telephony | SIP/RTP | UDP |
HTTP Address
- IP (32 bits network layer): find specific host/end-system.
- Port (16 bits transport layer): find specific process.
HTTP Response Status Codes
RFC 2616 defines the following status codes:
- Informational responses: 100–199.
- Successful responses: 200–299.
- 200 OK.
- 201 Created.
- 202 Accepted.
- Redirects: 300–399.
- 301 Moved Permanently.
- 302 Found.
- 304 Not Modified.
- 307 Temporary Redirect.
- 308 Permanent Redirect.
- Client errors: 400–499.
- 400 Bad Request.
- 401 Unauthorized.
- 403 Forbidden.
- 404 Not Found.
- 405 Method Not Allowed.
- 406 Not Acceptable.
- Server errors: 500–599.
- 500 Internal Server Error.
- 501 Not Implemented.
- 502 Bad Gateway.
- 503 Service Unavailable.
- 504 Gateway Timeout.

Use reasonable HTTP status codes:
- 200: general success.
- 201: successful creation.
- 301: moved permanently (SEO friendly).
- 302: moved temporarily.
- 304: not modified (HTTP cache).
- 400: bad requests from client.
- 401: unauthorized requests.
- 403: missing permissions.
- 404: missing resources.
- 429: too many requests.
- 5xx: internal errors (these should be avoided at all costs).
HTTP 1.x Performance
限制 Web 性能的主要因素是客户端与服务器之间的网络往返延迟 (RTT):
- 持久化连接以支持连接重用:
N次 HTTP 请求节省的总延迟时间为(N-1) * RTT. - 分块传输编码以支持流式响应.
- 请求管道以支持并行请求处理 (局限性较大):
- FIFO 管道, 队头请求会阻塞后续请求.
- 应用必须处理中断的连接并恢复.
- 应用必须处理中断请求的幂等问题.
- 应用必须保护自身不受出问题的代理的影响.
- 模拟多路复用: 并行使用多个 TCP 连接 (大多数现代浏览器支持每个主机打开 6 个连接).
- 利用多个 TCP 连接进行域名分区.
- Resources bundling and inlining (但一定程度上放弃缓存粒度).
- 改进的更好的缓存机制.
HTTP 2
HTTP 2 Upside
在 HTTP/1.x 中, 每次请求都会建立一次 HTTP 连接:
- 串行的文件传输. 当请求 a 文件时, b 文件只能等待.
- 连接数过多.
HTTP/2 的多路复用就是为了解决上述的两个性能问题. 在 HTTP/2 中, 有两个非常重要的概念, 分别是帧 (frame) 和流 (stream). 帧代表着最小的数据单位, 每个帧会标识出该帧属于哪个流, 流也就是多个帧组成的数据流. 多路复用, 就是在一个 TCP 连接中可以存在多条流, 避免队头阻塞问题和连接数过多问题.


HTTP/2 = HTTP + HPack / Stream + TLS 1.2+ + TCP:
- HTTP 2.0 的主要目标是改进传输性能, 实现低延迟和高吞吐量.
- 二进制传输 (乱序二进制帧 Stream): HTTP/1.1 不是二进制传输, 而是通过文本进行传输. 由于没有流的概念, 在并行传输数据时, 接收端无法区分多个响应分别对应的请求, 无法将多个响应的结果重新进行组装, 无法实现多路复用.
- Multiplexing (多路复用): more parallelized requests.
- Header compression (HPack): 降低协议字节开销占比 (尤其是
Cookie带来的性能瓶颈). - 双向流量控制 (
WINDOW_UPDATE帧更新). - Server push:
- 客户端可以缓存推送过来的资源.
- 客户端可以拒绝推送过来的资源.
- 推送资源可以由不同的页面共享.
- 服务器可以按照优先级推送资源.
- HTTPS guaranteed: 事实加密 (Chrome/Firefox 只支持 HTTP/2 over TLS 1.2+).
HTTP 2 Downside
HTTP/2 虽然通过多路复用解决了 HTTP 层的队头阻塞,
但仍然存在 TCP 层的队头阻塞 (Head-of-line Blocking):
- 由于 TCP 不支持乱序确认, 当没有收到队头 (滑动窗口最左端) 的 ACK 确认报文时, 发送窗口无法往前移动, 此时发送方将无法继续发送后面的数据, 产生发送窗口的队头阻塞问题.
- 同样地, 当接收窗口接收有序数据时, 当没有收到队头 (滑动窗口最左端) 的数据时, 接收窗口无法往前移动, 此时接收方将直接丢弃所有滑动窗口右侧的数据, 产生接收窗口的队头阻塞问题.
QUIC (基于 UDP 的可靠协议) 给每一个 Stream 都分配了一个独立的滑动窗口, 使得一个连接上的多个 Stream 之间没有依赖关系, 拥有相互独立各自控制的滑动窗口.
HTTP 2 Optimization
HTTP 2 performance:
- Reducing HTTP requests:
- 重用 TCP 连接.
- 多路复用.
- 减少传输冗余资源.
- Caching and reducing DNS lookups:
- Remove too much domains.
- HTML5 DNS prefetch.
- Avoid HTTP redirects.
- CDN: minimize RTT.
- Web caches.
- Resources minification.
Due to asset granularity and caching effectiveness:
- No need for 域名分区 (no need for multiple HTTP connection).
- No need for CSS/Image sprites.
- Less need for resources bundling and inlining.
HTTP 3
HTTP/3 = HTTP + QPack / Stream + QUIC / TLS 1.3+ + UDP:
- QUIC 实现快速握手, 解决多次握手高延迟问题:
- Establishing connection in HTTP/2 requires 3 RTT.
- Establishing connection in HTTP/3 only requires 2 RTT.
- QUIC 协议保证传输可靠: packet loss handling.
- QUIC 给每个请求流 (Stream ID) 都分配一个独立的滑动窗口, 同时进行队头压缩,
实现传输层无队头阻塞的多路复用, 解决队头 (数据重传) 阻塞 (后续数据) 问题:
- Stream prioritization.
- Header compression.
- QUIC 集成 TLS 加密.
- HTTP/3 brings tunable congestion control and connection migration.
For a new domain,
browser connects using H/1 or H/2.
Server sends back an alternative services
header indicating H/3 support.
Browser stores alt-svc
info in alt-svc cache.
From then on,
browser tries HTTP/3 in parallel with HTTP/1 and 2
so that there’s an immediate fallback if network blocks.
HTTPS
HyperText Transfer Protocol (HTTP) + Transport Layer Security (TLS):
- 验证身份 (不可抵赖性):
- 通过证书认证客户端, 保证访问的是正确的服务器, 而不是伪造的公钥.
- CA (Certificate Authority) 认证体系是 HTTPS 防止中间人攻击 (HTTP 明文传输) 的核心, 客户端需要对服务器发来的证书进行安全性校验 (使得中间人无法替换证书和公私钥).
- 通过 CA 认证体系避免了中间人窃取 AES 密钥并发起拦截和修改 HTTP 通讯的报文.
- 内容加密 (保密性):
- 采用混合加密技术 (结合对称加密和非对称加密技术), 中间者无法直接查看明文内容.
- 会话密钥传输使用非对称加密: 服务器公钥加密, 服务器私钥解密.
- 会话内容传输使用对称加密: 对称密钥为上一步获取的会话密钥, 性能优于非对称加密.
- 保护数据 (完整性): 采用单向 Hash 算法, 防止传输的内容被中间人冒充或者篡改.
server {
listen 443 ssl;
server_name www.example.com;
ssl_certificate www.example.com.crt;
ssl_certificate_key www.example.com.key;
ssl_protocols TLSv1.2 TLSv1.3;
ssl_ciphers HIGH:!aNULL:!MD5;
}
server {
listen 80 default_server;
server_name _;
return 301 https://$host$request_uri;
}
server {
add_header Strict-Transport-Security "max-age=31536000" always;
}
HTTPS Workflow
证书获取及验证过程 (CA 认证体系):
- 客户端发送一个
ClientHello消息到服务器端, 消息中同时包含了它的 Transport Layer Security (TLS) 版本, 可用的加密算法和压缩算法. - 服务器端向客户端返回一个
ServerHello消息, 消息中包含了服务器端的 TLS 版本, 服务器所选择的加密和压缩算法, 以及数字证书认证机构 (Certificate Authority) 签发的服务器公开证书, 证书中包含了公钥, 域名范围 (Common Name), 用于客户端验证身份. - 客户端通过 CA 认证体系 (CA 服务器) 验证证书是否合法 (浏览器地址栏进行相应提示):
CA 私钥加密签名, 浏览器公钥解密验证.
- 浏览器读取证书中的证书所有者与证书有效期等信息进行校验, 校验证书的网站域名是否与证书颁发的域名一致, 校验证书是否在有效期内.
- 浏览器查找操作系统中已内置的受信任的证书发布机构 CA, 与服务器发来的证书中的颁发者 CA 比对, 用于校验证书是否为合法机构颁发.
- 若查找失败, 则浏览器会报错, 服务器发来的证书不可信任.
- 若查找成功, 则浏览器会从本地取出颁发者 CA 的公钥 (多数浏览器开发商发布版本时, 会事先在内部植入常用认证机关的公开密钥), 对服务器发来的证书里包含的签名进行解密.
- 浏览器使用相同的 Hash 算法计算出服务器发来的证书的 Hash 值, 将这个计算的 Hash 值与证书中签名做对比.
- 若对比结果一致, 则证明服务器发来的证书合法, 没有被冒充.
加密密钥传输 (B 端公钥加密 - 传输 - S 端私钥解密):
- 浏览器端生成一个随机数 (会话密钥) 并通过公钥加密, 传输给服务器.
- 服务器使用私钥解密此随机数, 并存储随机数作为对称加密的密钥.
加密报文传输 (S 端对称加密 - 传输 - B 端对称解密):
- 服务器使用随机数对数据进行对称加密, 并将加密信息返回给客户端.
- 客户端获得加密数据, 使用随机数作为密钥基于对称加密算法对报文进行对称解密.
HTTPS Security
- 当浏览器获验证假公钥不合法时, 会对用户进行风险提示, 但用户仍可以授权信任证书继续操作.
- HTTPS 重点关注传输安全, 无法保证本地随机数的存储安全 (木马, 浏览器漏洞).
CORS
Cross origin resource sharing:
- Same origin:
URLs (Uniform Resource Locator) with same
protocol + host + port. - CORS-safeListed response header:
Cache-Control,Content-Language,Content-Length,Content-Type,Expires,Last-Modified,Pragma. - 由客户端 HTML 标签等发出的跨域
GET请求默认合法, 构成开放的 Web 世界: 通过src属性加载的资源, 浏览器限制了 JavaScript 的权限, 使其不能读写返回的内容.

OPTIONS /resource.js HTTP/1.1
Host: third-party.com
Origin: http://example.com
Access-Control-Request-Method: POST
Access-Control-Request-Headers: My-Custom-Header
------
HTTP/1.1 200 OK
Access-Control-Allow-Origin: http://example.com
Access-Control-Allow-Methods: GET, POST, PUT
Access-Control-Allow-Headers: My-Custom-Header
Access-Control-Allow-Origin: *
Access-Control-Expose-Headers: X-Custom-Header, Content-Encoding
Access-Control-Expose-Headers: *
Access-Control-Allow-Credentials: true
Access-Control-Allow-Origin: https://example.com
Vary: Cookie, Origin
Access-Control-Max-Age: 600
Access-Control-Allow-Methods: Custom-Method, CUSTOM-METHOD
Access-Control-Allow-Headers: X-Custom-Header
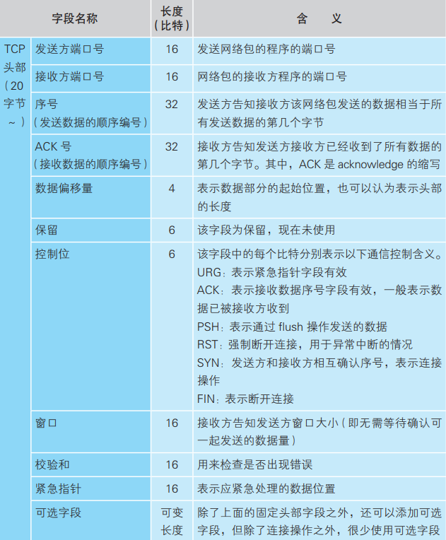
TCP
Transmission Control Protocol

Transmission Control Protocol (RFC 793):
- 三次握手带来的延迟 (RTT: Round-trip Delay) 使得每创建一个新 TCP 连接都要付出很大代价. 这决定了提高 TCP 应用性能的关键, 在于重用连接.
- TCP 提供一种面向连接的, 可靠的字节流服务:
- Connection-oriented service.
- Reliable delivery service.
- In-sequence stream of bytes service.
- Connection-oriented service: 在一个 TCP 连接中, 仅有两方进行彼此通信, 广播和多播不能用于 TCP.
- Reliable delivery service:
- TCP 使用校验和, 确认和重传机制来保证可靠传输.
- TCP 给数据分节进行排序, 并使用累积确认保证数据的顺序不变和非重复.
- In-sequence stream of bytes service: TCP 是字节流协议, 没有任何 (协议上的) 记录边界.
- Flow control: TCP 使用滑动窗口机制来实现流量控制.
- Congestion control: TCP 通过动态改变窗口的大小进行拥塞控制.

TCP Handshake
- 3-way handshake:
SYN (toB)->SYN/ACK (toA)->ACK (toB). - 4-way handshake:
FIN (toB)->[Data+]ACK (toA)->FIN (toA)->ACK (toB).

Slide Window and Retransmission
- SWZ N and RWS 1: go back N.
- SWZ N and RWZ N: selective repeat.
TCP Flow Control
流量控制:
TCP 连接的每一方都要通告自己的接收窗口 (rwnd 字段),
两端动态调整数据流速,
使之适应发送端和接收端的容量及处理能力.
客户端与服务器最大可传输数据量为 min(rwnd, cwnd),
即接口窗口与拥塞窗口的最小值.
WindowSize = BandWidth * RTT (带宽延迟积)
TCP Congestion Control
拥塞控制:
- 慢启动:
cwnd初始值为1/4/10个 TCP 段 (1460 字节). 慢启动导致客户端与服务器之间经过几百 ms 才能达到接近最大速度. - 指数增长:
每收到一个 ACK 报文,
cwnd翻倍. - 拥塞预防: 拥塞预防算法把丢包作为网络拥塞的标志, 重置拥塞窗口, 之后拥塞预防机制按照自己的算法来增大窗口以尽量避免丢包. e.g. TCP Tahoe, TCP Reno, TCP Vegas, TCP New Reno, TCP BIC, TCP CUBIC. AIMD (Multiplicative Decrease and Additive Increase, 倍减加增), PRR (Proportional Rate Reduction, 比例降速).
- 快速重传: 若收到 3 个重复确认报文 (3ACK), 则说明下一个报文段丢失, 此时执行快速重传, 立即重传下一个报文段.
- 快速恢复:
只是丢失个别报文段,
而不是整个网络拥塞时,
此时执行快速恢复,
ssthresh = cwnd / 2,cwnd = ssthresh(cwnd很快可以达到接近最大速度), 并进入拥塞避免状态. - 慢启动和快速恢复的快慢指的是
cwnd的设定值, 而不是cwnd的增长速率. 慢启动cwnd = 1, 快速恢复cwnd = ssthresh.


- 流量控制是为了让双方适应容量与处理能力.
- 拥塞控制是为了降低整个网络的拥塞程度.
14kB rule, most web servers TCP slow start algorithm starts by sending 10 TCP packets:
10 x 1460 = 14600 bytes.
TCP Performance
- Upgrade kernel version.
- 增大 TCP 的初始拥塞窗口 (
cwnd>= 10). - 禁用空闲后的慢启动.
- 启用窗口缩放, 增大最大接收窗口大小.
- TCP 快速打开 (TCP Fast Open): 允许在第一个 SYN 分组中发送应用程序数据.
- 减少传输冗余资源.
- 压缩要传输的资源.
- CDN: 降低 RTT.
- 重用 TCP 连接.
UDP
User Datagram Protocol
User Datagram Protocol (RFC 768):
- 数据报是一个完整, 独立的数据实体, 携带着从源节点到目的地节点的足够信息, 对这些节点间之前的数据交换和传输网络没有任何依赖.
- 无协议服务:
UDP 仅仅是在 IP 层 (IP 源地址/目标地址) 之上通过嵌入应用程序的源端口和目标端口,
提供了一个
应用程序多路复用机制. - 不可靠的服务传输:
- 不保证消息交付: 不确认, 不重传, 无超时.
- 不保证交付顺序: 不设置包序号, 不重排, 不会发生队头阻塞.
- 不跟踪连接状态: 不必建立连接或重启状态机.
- 不需要拥塞控制: 不内置客户端或网络反馈机制.
- Lightweight and connectionless service:
- UDP 客户端和服务器之前不必存在长期的关系.
- UDP 发送数据报之前无需经过握手创建连接的过程.
- UDP 支持多播和广播.
- Unreliable delivery service:
- UDP 本身不提供确认, 序列号, 超时重传等机制.
- UDP 数据报可能在网络中被复制, 被重新排序.
- UDP 不保证数据报会到达其最终目的地, 也不保证各个数据报的先后顺序, 也不保证每个数据报只到达一次.
- Datagram service: 每个 UDP 数据报都有长度, 若一个数据报正确地到达目的地, 则该数据报的长度将随数据一起传递给接收方.
- UDP header: source port(16 bit), destination port(16 bit), checksum(16 bit), length(16 bit).

UDP Performance
基于 UDP 的应用程序:
- 必须容忍各种因特网路径条件.
- 应该控制传输速度.
- 应该对所有流量进行拥塞控制.
- 应该使用与 TCP 相近的带宽.
- 应该准备基于丢包的重发计数器.
- 应该不发送大于路径 MTU 的数据报.
- 应该处理数据报丢失, 重复与重排.
- 应该足够稳定以支持 2 分钟以上的交付延迟.
- 应该支持 IPv4 UDP 校验和, 必须支持 IPv6 校验和.
- 可以在需要时使用
Keep-Alive(最小间隔 15 秒). - 基于 UDP 的 P2P 程序必须考虑 NAT (Network Address Translator) 穿透:
- ICE: Interactive Connectivity Establishment.
- STUN: Session Traversal Utilities for NAT.
- TURN: Traversal Using Relays around NAT.
WebRTC 是符合上述要求的框架.
TLS

Transport Layer Security
- SSL 1.0 (Security Sockets Layer) (Netscape).
- SSL 2.0.
- SSL 3.0.
- TLS 1.0 (RFC 2246).
- TLS 1.1.
- TLS 1.2.
- 加密: 通过密钥协商, 混淆数据的机制.
- 身份验证: 通过建立认证机构信任链 (Chain of Trust and Certificate Authorities), 验证身份标识有效性的机制.
- 完整性: 通过 MAC (Message Authentication Code) 签署消息, 检测消息是否被篡改或伪造的机制.

TLS Performance
- 在支持的客户端中使用会话记录单 (Session Ticket, RFC 5077), 在不支持的客户端中使用会话标识符 (Session Identifier, RFC 5246).
- 支持多进程或工作进程的服务器应该使用共享的会话缓存.
- 共享的会话缓存的大小应该根据流量调整.
- 应该设置会话超时时间.
- 在多台服务器并存的情况下, 把相同的客户端 IP 或相同的 TLS 会话 ID 路由到同一台服务器可以最好地利用会话缓存.
- 在不适宜使用单一负载均衡策略的情况下, 应该为多台服务器配置共享缓存, 以便最好地利用会话缓存.
- 检查和监控 SSL/TLS 会话缓存的使用情况, 以之作为性能调优的依据.
- 小记录会造成浪费, 大记录会导致延迟: 一方面不要让 TLS 记录分成多个 TCP 分组, 另一方面又要尽量在一条记录中多发送数据 (e.g. 1400 bytes).
- 尽量减少中间证书颁发机构的数量 (确保证书链不会超过拥塞窗口的大小): 理想情况下, 发送的证书链应该只包含两个证书, 即站点证书和中间证书颁发机构的书 (根证书颁发机构的证书由浏览器内置提供).
- 禁用 TLS 压缩: 防止
CRIME攻击 (2012), 防止双重压缩 (Gzip). - 启用服务器对 SNI (Server Name Indication) 的支持.
- 启用服务器的 OCSP (Online Certificate Status Protocol) 封套功能.
- 追加 HTTP 严格传输 (HSTS, HTTP Strict Transport Security) 安全首部.
- 降低 TLS 延迟:
- 服务器应该通过 ALPN (Application Layer Protocol Negotiation) 协商支持 TLS.
- 服务器应该支持 TLS 恢复以最小化握手延迟.
- TLS testing tool.
openssl s_client -state -CAfile start-ssl.ca.crt -connect server.com:443
IP
Internet Protocol

IP Service Model
- Prevent packets looping forever(TTL/time to live field in header): if TTL gets decreased to zero, then drop this datagram.
- Limit fragment packets size(Packet ID, Flags, Fragment Offset).
- Reduce changes of wrong destination(Checksum, Destination Address).
- 操作系统协议栈的 IP 模块会检查 IP 报文头部:
- 判断本机是否为接收方.
- 判断网络包是否经过分片.
- 将包转交给 TCP 模块或 UDP 模块.
IP 本身不负责包的传输, 而是委托各种通信技术将包传输到下一个路由器 (纯粹路由器). 极简的 IP Layer 设计, 可以根据需要灵活运用各种通信技术 (以太网, 无线网 etc), 从而构建出互联网这一规模巨大的网络.
Router
- 路由器的各个端口都具有 MAC 地址和 IP 地址.
- 路由器会忽略主机号, 只匹配网络号. 通过路由聚合, 减少路由表记录数, 合并子网.
IPv4 Addresses
Address structure:
- 32 bits long:
a.b.c.d. - Historical:
- Class A:
0-network(7 bits)-host(24 bits). - Class B:
10-network(14 bits)-host(16 bits). - Class C:
110-network(21 bits)-host(8 bits).
- Class A:
- Today:
171.64.0.0/16means171.64.0.0to171.64.255.255,A/24describes256addresses,A/20describes4096addresses. - Longest prefix matching and netmask (
A/16): e.g.0.0.0.0/0=> matching all addresses.
Packet Format
- Network is big-endian.
- In x86 processor, use
htons()/ntohs()/htonl()/ntohl()host: networkshort/longhelper function to transform format.
#include <arpa/inet.h>
uint16_t http_port = 80;
uint16_t packet_port = ntohs(packet->port);
if (packet_port == http_port) {
// OK
}
ICMP
Internet Control Message Protocol
- Report error conditions back.
- Help diagnose problems.
- Site above IP: ICMP 报文包含在 IP 数据报中, 属于 IP 的一个用户. 一个 ICMP 报文包括 IP 头部 + ICMP 头部 + ICMP 报文. IP 头部的 Protocol 值为 1 表示这是一个 ICMP 报文.
ICMP Message Type

- 0 type 0 code: echo reply(by ping)
- 3 type 0 code: destination network unreachable
- 3 type 1 code: destination host unreachable
- 3 type 3 code: destination port unreachable
- 8 type 0 code: echo request(by ping)
- 11 type 0 code: TTL(time to live) Expired(by ping)
ARP
Address resolution protocol:
- 通过 ARP 广播查询对方 MAC 地址, 填写至 MAC 头部, 传入网卡 (link layer).
- generates mappings between link layer and network layer addresses cached in nodes
- request-reply protocol: who has network address X => I have network address X
- request sent to link layer broadcast address, reply sent to requesting address
- when request to dest ARP packet header with empty DEST HARDWARE ADDRESS field and opcode 1(request)
- when reply to src ARP packet header with dest hardware address as SRC HARDWARE ADDRESS field, src hardware address as DEST HARDWARE ADDRESS field and opcode 2(reply)
- if A and B aren't in same sub-net, they delivery ARP broadcast with third public gateway
Ethernet
Media Access Control

Switch
交换机的作用为包的转发, 它自己不会成为发送方或者接收方, 各个端口不具有 MAC 地址.

交换机内部有一张 MAC 地址与对应网线端口的 MAC 地址表:
- 当交换机接收到包时, 会将相应的端口号与发送方 MAC 地址写入表中, 交换机可以根据该地址表进行包的转发.
- 当交换机发现一个包要发回到原端口时, 会直接丢弃该包, 防止接收方收到重复包.
- 当地址表中找不到指定的 MAC 地址时, 交换机会将包转发到除了源端口之外的所有端口. 目标设备收到包后会返回响应包, 交换机此时可以更新地址表, 下次转发时无需广播发包.

Ethernet Hub
以太网集线器 (Ethernet Hub):
- 中继式集线器: 广播以太帧, 接收方网卡根据 MAC 地址决定接收或丢弃报文.
- 交换式集线器: 信号只会根据 MAC 地址流到指定设备, 不会到达其他设备.
Access Network
ADSL
非对称数字用户线 (Asymmetric Digital Subscriber Line):

FTTH

光纤到户 (Fiber to the Home):

PPPoE
- 互联网接入路由器通过 PPPoE 的发现机制 查询 BAS (Broadband Access Server) 的 MAC 地址.
- BAS 下发的 TCP/IP 参数会被配置到 互联网接入路由器的 BAS 端的端口上, 路由器完成了接入互联网的准备.
- BAS 收到用户路由器发送的网络包后, 会去掉 MAC 头部和 PPPoE 头部, 然后用隧道机制将包发送给网络运营商的路由器.

ISP
- 网络包通过接入网后, 到达运营商 POP (Point of Presence) 的路由器.
- NOC (Network Operation Center) 是运营商的核心设备 (配备高性能的路由器), 从 POP 传来的网络包会集中到此处, 并从此处转发到离目的地更近的 POP 或者其他运营商.
- IX (Internet eXchange, 互联网交换中心) 是一个中心设备 (配备大型高速交换机), 同时连接多个互联网运营商, 减少线路数量.
- 互联网内部使用 BGP (Border Gateway Protocol) 机制 在运营商之间交换路由信息.

Wireless Network
Wireless Network Basis
影响数据传输速度因素:
- 可用带宽 (Hz).
- 信号强度 (SNR, Signal Noise Ratio).
Wireless NetWork Types
无线标准:
- WLAN (Wireless LAN): IEEE 802.11, CSMA/CA (Carrier Sense Multiple Access/Collision Avoidance).
- LTE (Long Term Evolution) / HSPA+ (High Speed Packet Access): 4G.



Wireless Network Performance
Battery power save optimization:
- 轮询在移动网络中代价极高 (Energy Tail), 少用: e.g. heart beat, round beacon.
- 尽可能使用推送和通知.
- 消除不必要的长连接.
- 出站和入站请求应该合并和汇总.
- 非关键性请求应该推迟到无线模块活动时进行.
- 把请求分组, 尽可能多和快地下载数据, 然后让无线模块转为空闲: 既可以获得最大的网络吞吐量, 也能节约电量.
- 把负载转移到 Wi-Fi 网络: 可以建议用户打开 Wi-Fi 连接, 以提升体验和节省电量.
Offline optimization:
- 不要缓存或试图猜测网络状态.
- 调度请求, 监听并诊断错误.
- 瞬态错误总会发生, 不可忽视, 可以采取重试策略.
- 监听连接状态, 以便采用最佳请求方式.
- 对重试请求采用补偿算法, 不要永远循环.
- 离线时, 尽可能记录并在将来发送请求.
- 利用 Web Storage API (App Cache/Local Storage/Service Worker) 实现离线应用.
Physical Layer
Twisted Pair
双绞线 (TP):
- 抵消外源性噪声.
- 抵消内源性噪声.

| 种类 | 性能 |
|---|---|
| 五类 (CAT-5) | 10BASE-T (10 Mbit/s) 和 100BASE-TX (100 Mbit/s) 以太网 |
| 超五类 (CAT-5e) | 1000BASE-T 千兆以太网, 改善了外部串扰 |
| 六类 (CAT-6) | 1000BASE-TX 千兆和 10GBASE-T 万兆以太网, 支持最高 250 MHz |
| 超六类 (CAT-6A) | 改善了外部串扰 |
| 七类 (CAT-7) | 支持最高 600 MHz 的高速信号传输 |
Error Detection
- TCP/IP: checksums (1 bit).
- Ethernet (link layer): cyclic redundancy code (2 bit/more).
- SSL (Secure Sockets Layer)/TLS (Transport Layer Security): MAC (Message Authentication Code) (cryptographic data) to prevent malicious attacks.
Network Tools
ifconfig+egrep.netstat+egrep.tcpdump.nslookup.wireshark.
sudo dpkg-reconfigure wireshark-common
sudo gpasswd -a $USER wireshark